Ultimo aggiornamento 4 Novembre 2025
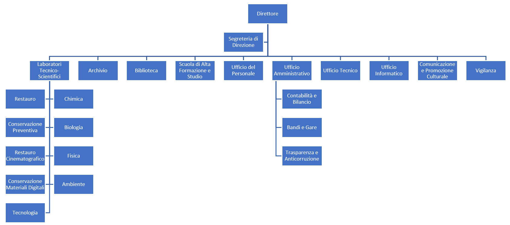
Direttore:
Antonio Tarasco, Direttore Generale avocante
Martina Pelizzo, Funzionaria delegata alla gestione ordinaria
Segreteria di Direzione:
Responsabile: Martina Pelizzo, Funzionaria Amministrativa
Angelo Scattone, Assistente Amministrativo e Gestionale
Giulia Cardona, Supporto Ales Spa – Area Tecnico-Specialistica (Settore Valorizzazione)
E-mail: ic-pal@cultura.gov.it
ic-pal.direzione@cultura.gov.it
PEC: ic-pal@pec.cultura.gov.it
Tel: (+39) 06 4829 1226
Laboratori Tecnico-Scientifici:
Francesca Barchiesi, Funzionario Restauratore Conservatore
Enrico Biason, Funzionario Restauratore Conservatore
Eliana Dal Sasso, Funzionario Restauratore Conservatore
Marco Di Bella, Funzionario Restauratore Conservatore
Alessandra Fucini, Funzionario Restauratore Conservatore
Rita Speziale, Funzionario Restauratore Conservatore
Gioacchino Venturini, Funzionario Restauratore Conservatore
Valentina Vianello, Funzionario Restauratore Conservatore
Barbara Zonetti, Funzionario Restauratore Conservatore
Daniele Corciulo, Assistente Tecnico per la Tutela e la Valorizzazione
Alfredo Corrao, Assistente Tecnico per la Tutela e la Valorizzazione
Paola Biocca, Supporto Ales Spa – Area Tecnico-Scientifica (Ambito Chimico)
Amii Bellini, Supporto Ales Spa – Area Tecnico-Scientifica (Ambito Biologico)
E-mail: ic-pal.restauro@cultura.gov.it
Tel: (+39) 06 4829 1343
E-mail: ic-pal.conservazionepreventiva@cultura.gov.it
E-mail: ic-pal.biologia@cultura.gov.it
Archivio:
Stefania Palmisano, Funzionario Archivista
E-mail: ic-pal.archivio@cultura.gov.it
Tel: (+39) 06 4829 1289
Biblioteca:
Natascia Iannotti, Funzionario Bibliotecario
Maria Luisa Campana, Assistente Tecnico per la Tutela e la Valorizzazione
E-mail: ic-pal.biblioteca@cultura.gov.it
Tel: (+39) 06 4829 1216
Scuola di Alta Formazione e Studio:
Direttore: Chiara Paniccia, Funzionario Storico dell’Arte
Vicedirettore: Valentina Vianello, Funzionario Restauratore Conservatore
Segreteria: Matteo Lombardi, Assistente Amministrativo e Gestionale
E-mail: ic-pal.scuola@cultura.gov.it
Tel: (+39) 06 4829 1208
Ufficio del Personale:
Responsabile: Martina Pelizzo, Funzionario Amministrativo
Angelo Scattone, Assistente Amministrativo e Gestionale
E-mail: ic-pal.personale@cultura.gov.it
Tel: (+39) 06 4829 1235
Ufficio Amministrativo:
Michela Guglielmo, Supporto Ales Spa – Area Economica, Bilancio e Contabilità
Maria Luisa Raponi, Supporto Ales Spa – Area Legale-Amministrativa
E-mail: ic-pal.amministrativo@cultura.gov.it
Tel: (+39) 06 4829 1216
Ufficio Tecnico:
Adriana Scarponi, Funzionario Architetto
Francesca Turrini, Funzionario Architetto
E-mail: ic-pal.ufficiotecnico@cultura.gov.it
Tel: (+39) 06 4829 1299
Ufficio Informatico:
Antonio Zamparelli, Assistente per le Tecnologie Informatiche e dei Sistemi Informativi
E-mail: ic-pal.informatica@cultura.gov.it
E-mail: ic-pal.comunicazione@cultura.gov.it
Tel: (+39) 06 4829 1286
Accoglienza e Vigilanza:
Stefano Bernabè, Assistente alla Fruizione, Accoglienza e Vigilanza
Alessandro Nuovo, Assistente alla Fruizione, Accoglienza e Vigilanza
Clemente Romano Occhioni, Assistente alla Fruizione, Accoglienza e Vigilanza
Ivano Stillo, Assistente alla Fruizione, Accoglienza e Vigilanza (Custode Casiere)
Maria Varriale, Assistente alla Fruizione, Accoglienza e Vigilanza
Simone Vialetto, Assistente alla Fruizione, Accoglienza e Vigilanza (Custode Casiere)
E-mail: ic-pal.vigilanza@cultura.gov.it
Tel: (+39) 06 4829 11
Documenti:
- DM 3 febbraio 2022 n.46 – Organizzazione e funzionamento Istituti centrali e altri istituti dotati di autonomia speciale
- ( Comunicazione registrazione DM 3 febbraio 2022 n.46 – Registrazione Corte dei Conti )
- DM 7 ottobre 2008 – Ordinamento ICPAL
- Decreto DG-ERIC del 6 ottobre 2021, n.281 – Regolamento comune SCUOLE DI ALTA FORMAZIONE E STUDIO
- Decreto nomina direttore Scuola di Alta Formazione e Studio Chiara Paniccia
- Decreto nomina vicedirettore Scuola di Alta Formazione e Studio – Valentina Vianello
